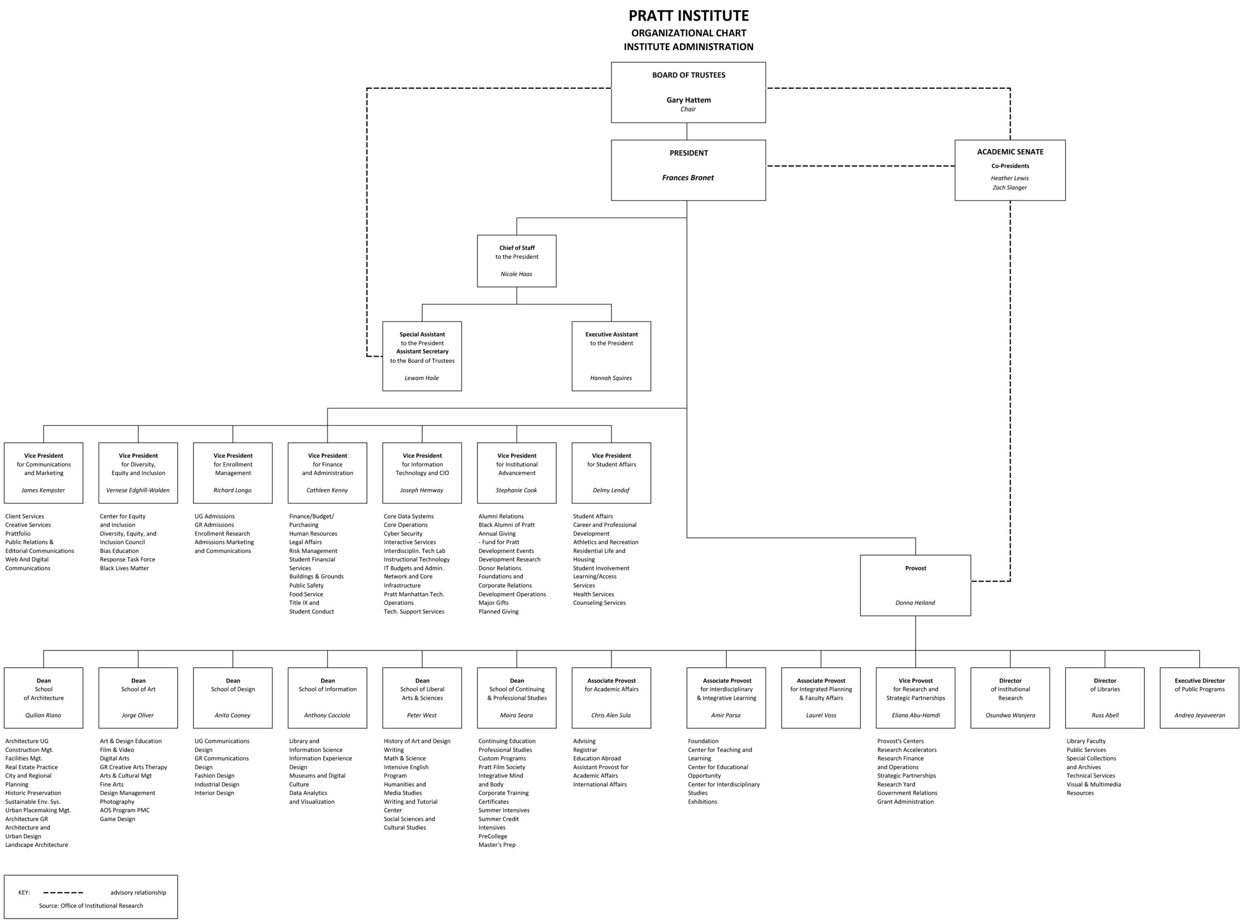
Show Navigation Office of Institutional Research and Assessment Completions Graduation Factbook Institute and IPEDS Reports Surveys DEI Dashboards First Destination Survey Organizational Chart Quick Facts Request Data Share Download a PDF of this organizational chart